ENG IND
“ Integrity, Teamwork, Professionalism, Innovation, Excellence ”
You are here:
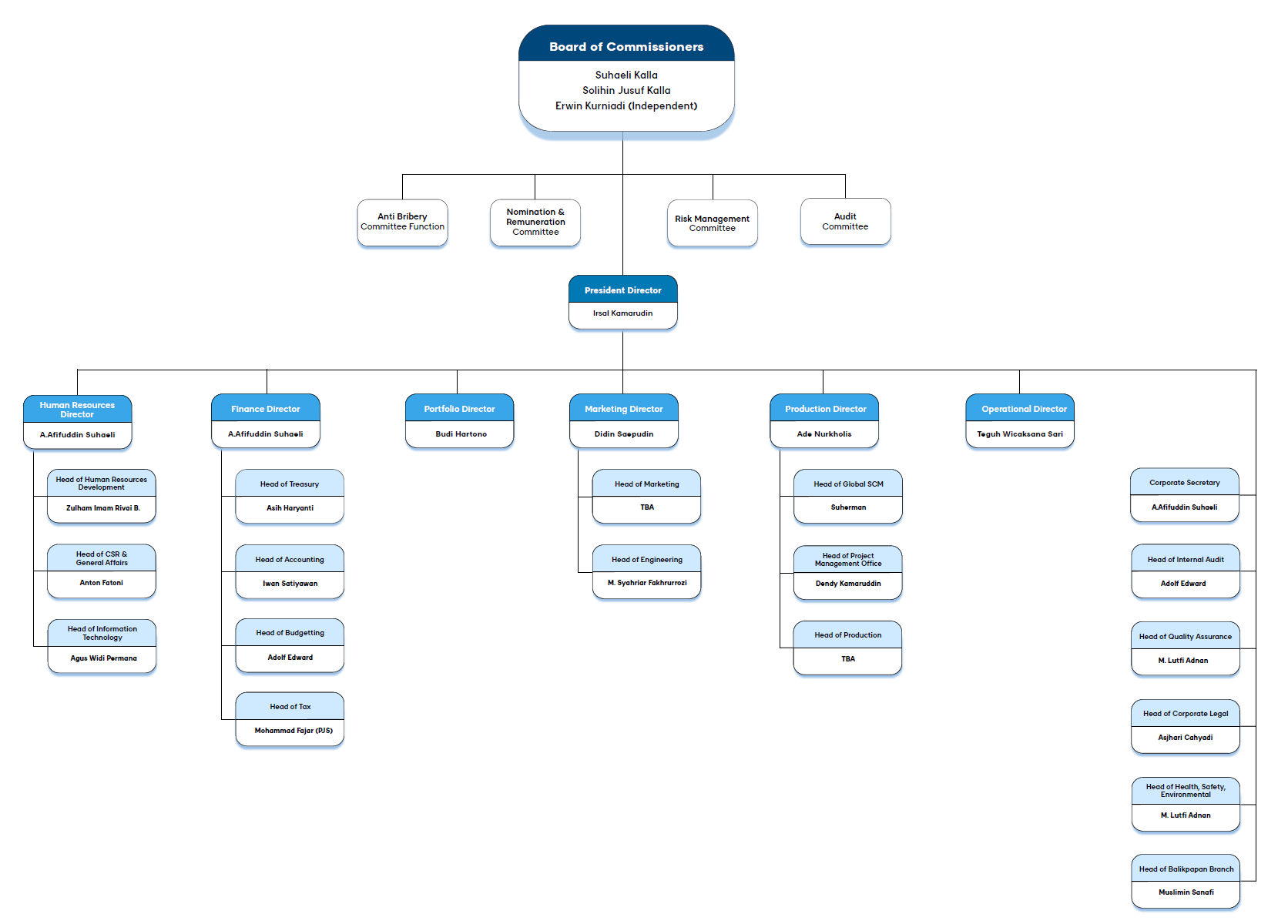
Home - About - Organization Structure
Notes ACT : Acting TBA : To Be Appointed